科研进展

当前位置: 首 页  >  科学研究  >  科研进展

我院生猪肠道功能微生物代谢产物作用机制研究方面取得进展

发布时间:2023-05-15  作者:  浏览次数:

核心提示:近日,农业微生物资源发掘与利用全国重点实验室、教育部动物育种与健康养殖前沿科学中心、湖北洪山实验室晏向华教授课题组在Microbiome杂志发表题为“Gut microbiota-derived 3-phenylpropionic acid promotes intestinal epithelial barrier function via AhR signaling”的研究论文。

南湖新闻网讯(通讯员 胡军)近日,农业微生物资源发掘与利用全国重点实验室、教育部动物育种与健康养殖前沿科学中心、湖北洪山实验室晏向华教授课题组的研究成果以 “Gut microbiota-derived 3-phenylpropionic acid promotes intestinal epithelial barrier function via AhR signaling”为题在Microbiome杂志发表。

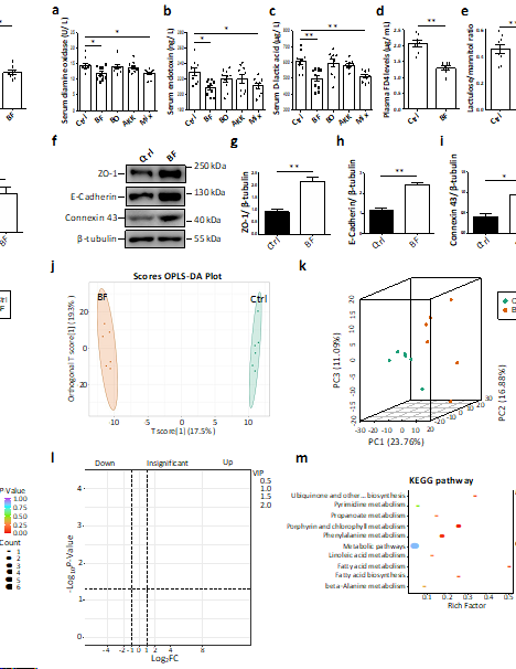
该研究以贵州从江香猪为研究对象,发掘出肠道功能微生物Bacteroides fragilis,并阐明其通过3-苯丙酸代谢物促进猪肠道屏障功能的作用机制,在实施肠道菌群干预改善生猪肠道健康方面具有重要意义。

肠道屏障功能是阻止病原体和饲料毒物等有害物质进入机体的重要防线,对维持动物机体内稳态具有重要作用。在集约化养猪生产中,早期断奶措施和换料等应激因素可导致猪肠道屏障功能受损,严重影响了肠道对营养物质的消化与吸收,同时增加了肠道受感染的风险。近年来,有研究发现肠道功能微生物可增强宿主肠道屏障功能,有利于改善肠道健康。因此,深入发掘可促进猪肠道屏障功能的关键微生物并解析其作用机制具有重要理论意义和应用价值。

研究人员综合运用宏基因组学和细菌16S rDNA扩增子测序技术解析了7个品种猪(即杜×(长×大)猪、藏猪、莱芜猪、沙子岭猪、从江香猪、环江香猪和宁乡猪)共计56头断奶仔猪和56头育肥末期猪的肠道细菌区系组成,发现不同品种猪的肠道细菌区系有差异,其中杜×(长×大)猪和从江香猪肠道细菌区系的差异最为明显。从江香猪是一种我国贵州省特有的地方猪种,它具有肉嫩味美、抗病力强、耐粗饲等特点。进一步证实了从江香猪育肥猪的肠道屏障功能比杜×(长×大)育肥猪更强。将这两个品种猪的粪便微生物分别移植到无菌小鼠肠道后,受体无菌小鼠亦表现出差异化的肠道屏障功能特性。通过比较受体无菌小鼠肠道细菌区系的差异,筛选并验证出B. fragilis可促进宿主肠道屏障功能。进一步研究发现B. fragilis可通过产生代谢产物3-苯丙酸来促进宿主肠道屏障功能。功能试验表明3-苯丙酸代谢物可通过激活AhR信号增加肠道紧密连接等相关蛋白的表达,进而促进肠道屏障功能。综上,本研究综合运用从江香猪肠道微生物资源,基于粪菌移植、微生物组学和无菌小鼠等技术揭示了微生物来源的3-苯丙酸代谢产物促进肠道屏障功能的作用机制,为实施肠道菌群干预改善生猪肠道健康提供了依据。

学院博士后胡军为本文第一作者,晏向华教授为通讯作者。本研究受国家自然科学基金、博士后创新人才计划、湖北省自然科学基金、博士后面上项目的资助。

【英文摘要】

Background

The intestinal epithelial barrier confers protection against the intestinal invasion by pathogens and exposure to food antigens and toxins. Growing studies have linked the gut microbiota to the intestinal epithelial barrier function. The mining of the gut microbes that facilitate the function of intestinal epithelial barrier is urgently needed.

Results

Here, we studied a landscape of the gut microbiome of seven pig breeds using metagenomics and 16S rDNA gene amplicon sequencing. The results indicated an obvious difference in the gut microbiome between Congjiang miniature (CM) pigs (a native Chinese breed) and commercial Duroc × [Landrace × Yorkshire] (DLY) pigs. CM finishing pigs had stronger intestinal epithelial barrier function than the DLY finishing pigs. Fecal microbiota transplantation from CM and DLY finishing pigs to germ-free (GF) mice transferred the intestinal epithelial barrier characteristics. By comparing the gut microbiome of the recipient GF mice, we identified and validated Bacteroides fragilis as a microbial species that contributes to the intestinal epithelial barrier. B. fragilis-derived 3-phenylpropionic acid metabolite had an important function on the enhancement of intestinal epithelial barrier. Furthermore, 3-phenylpropionic acid facilitated the intestinal epithelial barrier by activating aryl hydrocarbon receptor (AhR) signaling.

Conclusions

These findings suggest that manipulation of B. fragilis and 3-phenylpropionic acid is a promising strategy for improving intestinal epithelial barrier.

论文链接:https://doi.org/10.1186/s40168-023-01551-9

审核人:晏向华

版权所有:Copyright © 太阳成(tyc122cc-VIP认证集团)官方网站-Official Platform

地址:湖北省武汉市洪山区狮子山1号太阳成集团tyc122ccvip第四综合楼

邮箱:myoffice@mail.hzau.edu.cn

电话:027-87282091

邮政编码:430070

微信公众号