(通讯员 莫全)近日,学院李家奎教授团队在journal of hazardous material发表了题为“Thiram-induced hyperglycemia causes tibial dyschondroplasia by triggering aberrant ECM remodeling via the gut-pancreas axis in broiler chickens”的研究论文,该研究通过转录组、蛋白组与代谢组联合分析,验证了肉鸡胫骨软骨生长板ECM重塑在肉鸡胫骨软骨发育不良的重要影响,同时发现TD肉鸡胰岛功能紊乱引起的血糖升高是促发软骨细胞ECM过度重塑的重要原因。该研究为家禽胫骨软骨发育不良的机制解析和药物防治奠定了坚实的理论基础。
肉鸡胫骨软骨发育不良(Tibial Dyschondroplasia,TD)是快速生长肉鸡的常见多发性骨骼疾病,也是危害肉鸡养殖的重要疾病。该病临床表现为运动障碍、骨骼畸形、生长性能下降、易于发生骨髓炎,屠宰加工中容易骨折导致胴体品质下降。TD的发生严重影响鸡肉品质、造成家禽养殖行业大量经济损失。李家奎教授团队多年来一直专注于肉鸡胫骨软骨发育不良的发病机制解析和药物防治研究,前期相关成果已在《Ecotoxicology and Environmental Safety》《Phytomedicine》和《poultry science》发表。本次研究以AA肉鸡作为研究材料建立福美双诱导的TD模型,对TD肉鸡和健康肉鸡的软骨生长板进行了转录组,蛋白质组和代谢组测序。通过关联分析发现TD发生过程中其生长板软骨细胞糖酵解功能显著下降,细胞外基质ECM合成途径显著增强,此外检测分析发现肉鸡发生TD涉及肠道菌群,胰岛功能和血糖代谢紊乱,且通过体内体外试验证明了肉鸡血糖代谢紊乱是促进软骨细胞ECM过度分泌,导致TD肉鸡胫骨生长板增厚,引起跛行的重要原因。本研究结果为肉鸡TD发生机制提供了新的理论见解,也为TD的防治和治疗提供了新的思路。

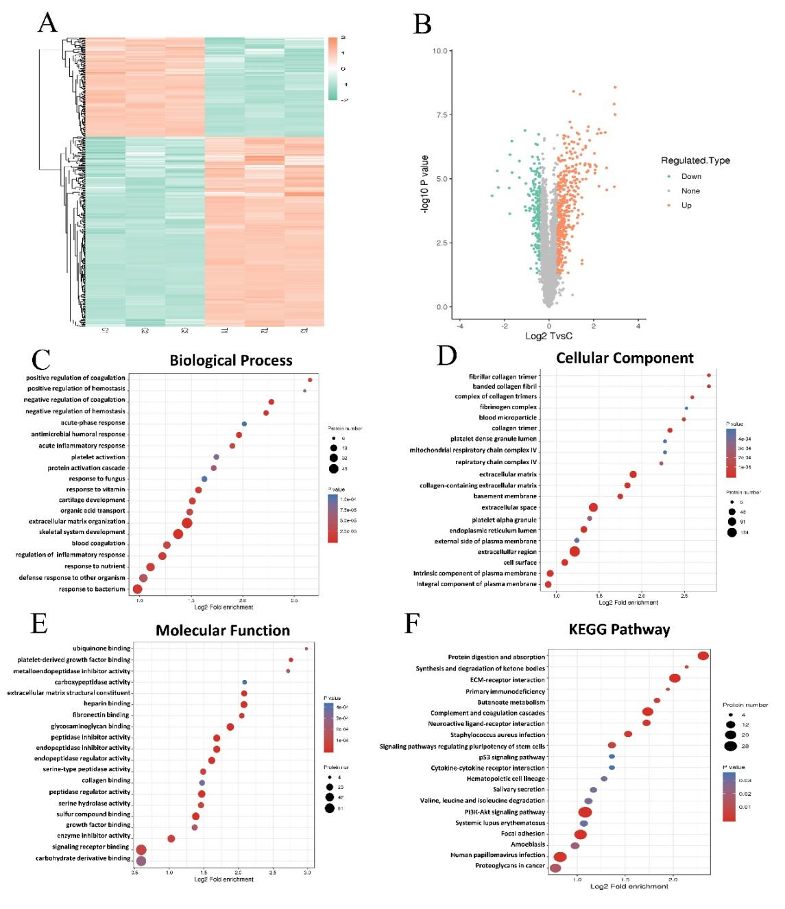
TD肉鸡胫骨生长板蛋白质组学分析

发病TD肉鸡胫骨生长板潜在代谢通路
我院在读博士生莫全为论文第一作者。李家奎教授为论文通讯作者。该研究工作得到了国家自然科学基金项目的资助。
论文链接:https://www.sciencedirect.com/science/article/pii/S0304389422021628
审核:李家奎
【英文摘要】
Pesticide thiram is widely used in agriculture and has been demonstrated to cause tibial dyschondroplasia (TD) in birds. However, the underlying mechanism remains unclear. This work used multi-omics analysis to evaluate the molecular pathways of TD in broilers that were exposed to low level of thiram. Integrative analysis of transcriptomic, proteomic, and metabolomic revealed thiram activity in enhancing pathological ECM remodeling via attenuating the glycolysis pathway and activating the hexosamine and glucuronic acid pathways. Intriguingly, we found hyperglycemia as a crucial factor for ECM overproduction, which resulted in the development of TD. We further demonstrated that high glucose levels are caused by islet secretion dysfunction in thiram-treated broilers. A combination of factors, including lipid disorder, low-grade inflammation, and gut flora disturbance, might contribute to the dysregulation of insulin secretion. The current work revealed the underlying toxicological mechanisms of thiram-induced tibial dyschondroplasia through blood glucose disorder via the gut-pancreas axis in chickens for the first time, which makes it easier to figure out the health risks of pesticides for worldwide policy decisions.