近日,国际学术期刊PLoS Pathogens刊登了我院寄生虫研究团队题为“A new adenine nucleotide transporter located in the ER is essential for maintaining the growth ofToxoplasma gondii”的研究论文。该研究系统地阐明了定位于内质网的腺嘌呤核苷酸转运蛋白对人兽共患寄生虫弓形虫生长的关键作用与机制。我院博士研究生李森阳为该论文的第一作者,方瑞副教授为通讯作者。
弓形虫是一种呈世界性分布、宿主范围广泛的专性细胞内寄生虫,可以感染包括人在内的所有温血动物,引起严重的人兽共患病。由于其寄生宿主的广泛性,弓形虫病已成为严重的公共卫生问题。弓形虫的分泌蛋白在其入侵、粘附、生长以及免疫逃避过程中发挥重要作用,以前的研究表明真核细胞分泌蛋白以及膜结合蛋白需要在内质网中依赖ATP进行加工折叠后才能发挥相应的功能。内质网本身不能合成ATP只能利用线粒体或者胞质产生的ATP,但是关于胞质中ATP如何进入内质网一直以来存在一定争议。近年来逐渐发现了哺乳动物细胞以及植物细胞内质网中的ATP/ADP转运蛋白,他们将ATP转运进入内质网参与内质网中蛋白质的加工折叠。
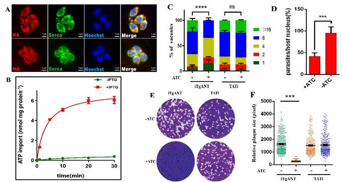
该研究团队通过多种方法寻找到一个潜在的弓形虫内质网ATP/ADP转运蛋白TgANT,并通过定位实验证明TgANT定位于内质网中,通过[α-32P] ATP证明了TgANT转运功能。此外,利用CRISPR/Cas9基因编辑技术以及Teto/off条件性敲除系统成功构建了一株TgANT条件性敲除虫株,一系列的表型实验证明TgANT对弓形虫的生长至关重要,TgANT基因的缺失导致弓形虫出现严重的生长缺陷,包括入侵能力降低,复制减缓,不形成可视化空斑等(图1)。同时该研究团队还发现,在疟原虫中的同源基因PfUGT也具有ATP/ADP转运能力,从而推翻了之前研究人员认为PfUGT是UDP-半乳糖转运蛋白的结论。以上的研究结果为进一步理解内质网能量供应在弓形虫乃至顶复门原虫中的生长调控机制提供新的见解,同时也为理解弓形虫寄生生活的分子机制和研发新型防控技术提供理论基础。

图1:TgANT在弓形虫中的定位、ATP吸收能力检测以及表型研究
另悉,近年来,该团队围绕弓形虫的生长和代谢机理开展了系列工作,该课题组于4月21日同时在美国微生物协会学术期刊《Microbiology Spectrum》刊载了题为“Starch branching enzyme 1 is important for amylopectin synthesis and cyst reactivation inToxoplasma gondii”的研究论文。弓形虫不同感染阶段的能量代谢有很大差异,最典型的区别是缓殖子中存在大量支链淀粉颗粒的积累,而速殖子中几乎没有,然而支链淀粉在弓形虫不同感染阶段中的具体生理学意义尚不清楚。该论文专注于支链淀粉合成途径中关键的淀粉分支酶SBE1,揭示了SBE1对支链淀粉合成和维持糖代谢稳态的重要性,并进一步阐明了支链淀粉作为一种重要的碳源,对弓形虫在不利环境下的生长和缓殖子重新活化为速殖子至关重要。
论文链接:https://journals.plos.org/plospathogens/article?id=10.1371/journal.ppat.1010665
https://www.ncbi.nlm.nih.gov/pmc/articles/PMC9241709/