(通讯员 杨迪琦)近日,学院丁一副教授研究团队在Environment International上发表了名为“Polystyrene micro- and nano-particle coexposure injures fetal thalamus by inducing ROS-mediated cell apoptosis”的研究论文。
人类精神疾病或神经退行性疾病(自闭症、精神分裂症、抑郁症、阿尔茨海黙病、帕金森病等)的病因一直未能阐明清楚,然而一些研究将其指向环境因素。丁一研究团队通过将孕鼠暴露于不同粒径大小和不同表面修饰的塑料颗粒,探究其对胎儿神经发育的影响,揭示人类精神病或神经退行性疾病的潜在发病原因。
塑料在现代生产生活中有着广泛的应用,包括农业和畜牧养殖业。然而,塑料制品的大量使用和不正确的处理,导致塑料污染现象日趋严重。研究发现,塑料降解颗粒大量存在于大气、河流和土壤等自然环境中,通过呼吸道或消化道进入动物体内,并最终在人体内富集,对动物和人类健康构成潜在威胁。目前,已有大量文献报道了塑料降解颗粒对成年动物的毒性作用,但其对胎儿神经发育的潜在毒性尚不清楚。

图1摄入的塑料降解颗粒在鼠胎盘和胎脑中的分布
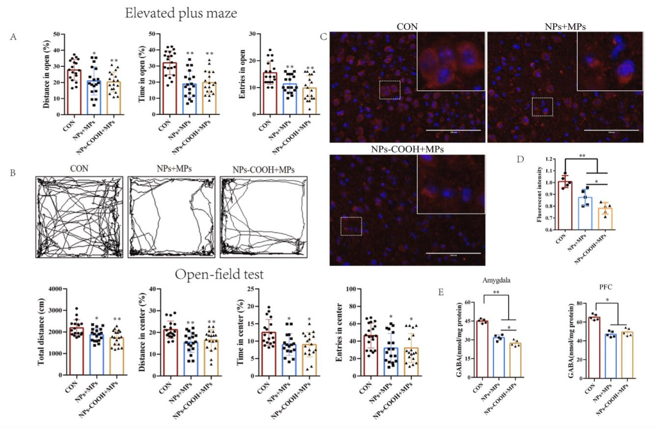
进一步研究发现,孕期母鼠摄入的微米/纳米塑料颗粒分布于母鼠消化道、子宫和胎盘,但仅纳米颗粒蓄积于胎儿丘脑。有趣的是,微米塑料颗粒的存在促进了纳米塑料颗粒进入胎儿脑内(图1)。受累胎儿的丘脑转录组测序分析发现,塑料颗粒诱导的差异表达基因富集于氧化磷酸化和γ-氨基丁酸突触功能相关通路。体内和体外试验证实塑料颗粒引起氧化损伤,丘脑谷氨酸脱羧酶2(γ-氨基丁酸合成的关键酶)下降;丘脑GABA能神经元的损害导致其对额叶皮质和杏仁核GABA递质释放减少,继而子代鼠成年后表现出GABA递质水平下降和焦虑样行为(图2,3)。

图2.塑料降解颗粒引起成年子代焦虑样行为
由于焦虑样行为被认为是自闭症、抑郁症、精神分裂症、阿尔茨海黙病和帕金森病的促发因素,本研究对这些疾病潜在病因的寻找提供了新的思路。

图3塑料降解颗粒对胎儿神经发育的毒理学机制示意图
学院博士后杨迪琦为论文第一作者,丁一副教授为通讯作者。本研究受到国家自然科学基金和中国博士后科学基金等项目资助。
原文链接:https://pubmed.ncbi.nlm.nih.gov/35749991/